Call
SMS
Toggle navigation
MENU
Bỏ qua điều hướng
Trang chủ
Giới thiệu
Thư ngỏ
Tầm nhìn sứ mệnh
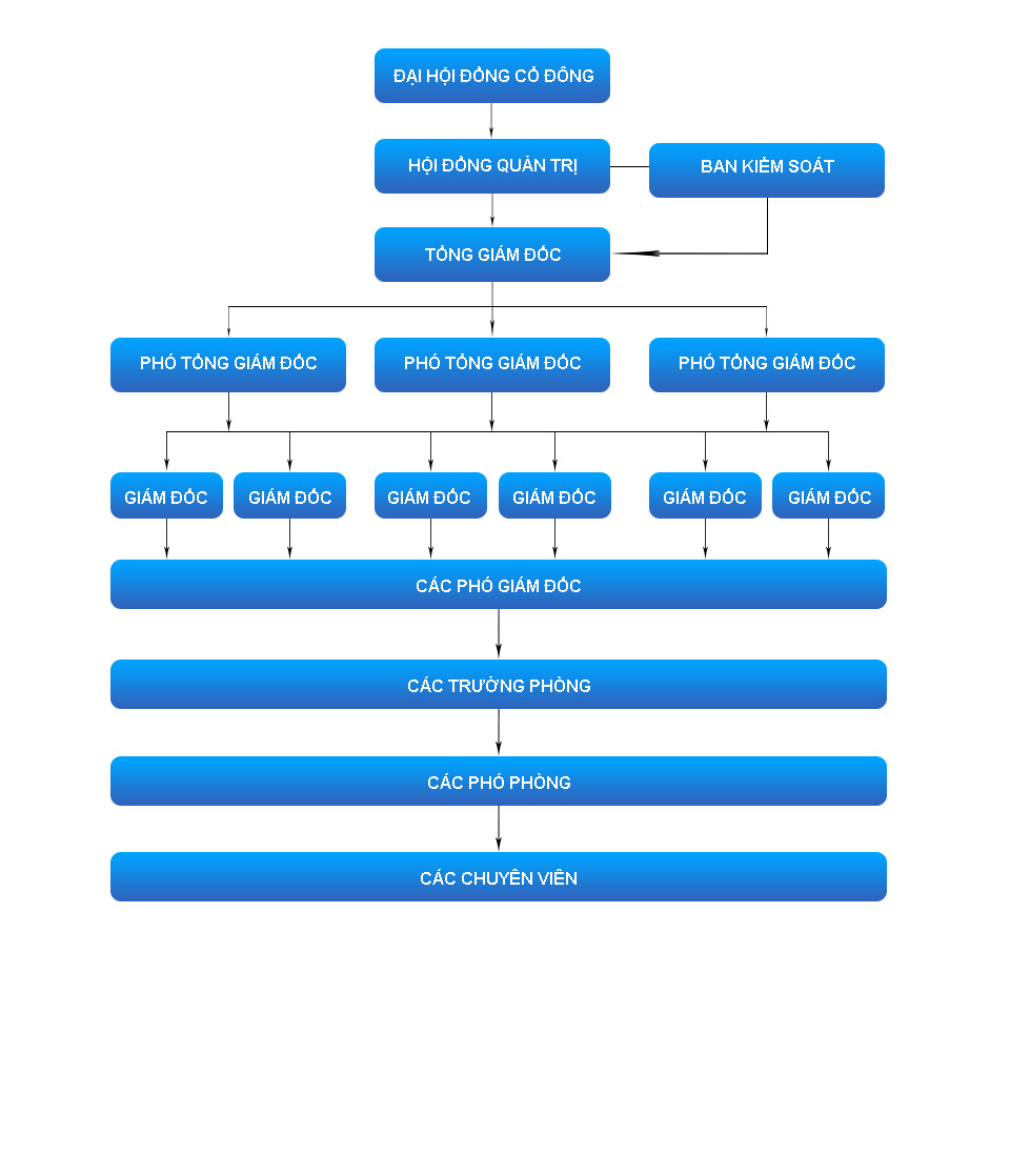
Sơ đồ tổ chức
Ngành nghề hoạt động
Danh sách nhân sự
Khoa học công nghệ
Hội đồng khoa học
Đề tài khoa học
Tin tức khoa học
Công ty con
YOUTH TALENT INTEREAL
Dự Án Happy Sky
Dự án phân lô Huyện Bến Lức - Long An
Dự án phân lô Huyện Bến Lức - Long An 2
YOUTH TALENT SCHOOL
YOUTH TALENT AGRICULTURAL
YOUTH TALENT INFORMATION TECHNOLOGY
Văn bản pháp luật
Văn bản công ty
Văn bản nhà nước
Tin tức
Tin tức nội bộ công ty
Tin tức trong nước
Tin tức nước ngoài
Tạp chí công ty
Hình ảnh
Video
Liên hệ
Sơ đồ tổ chức
Giới thiệu
Sơ đồ tổ chức
Sơ đồ - Đội ngũ công ty